Amplificador de volume constante CIR14480S CB7096E (CIR17440)
Detalhes
Escrito por: Newton C. Braga
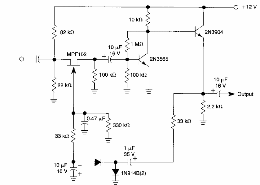
Este circuito tem uma faixa de controle dinâmico automática de ganho de 6 dB a 40 dB. Encontramos numa documentação dos anos 90. O transistor bipolar é de uso geral.