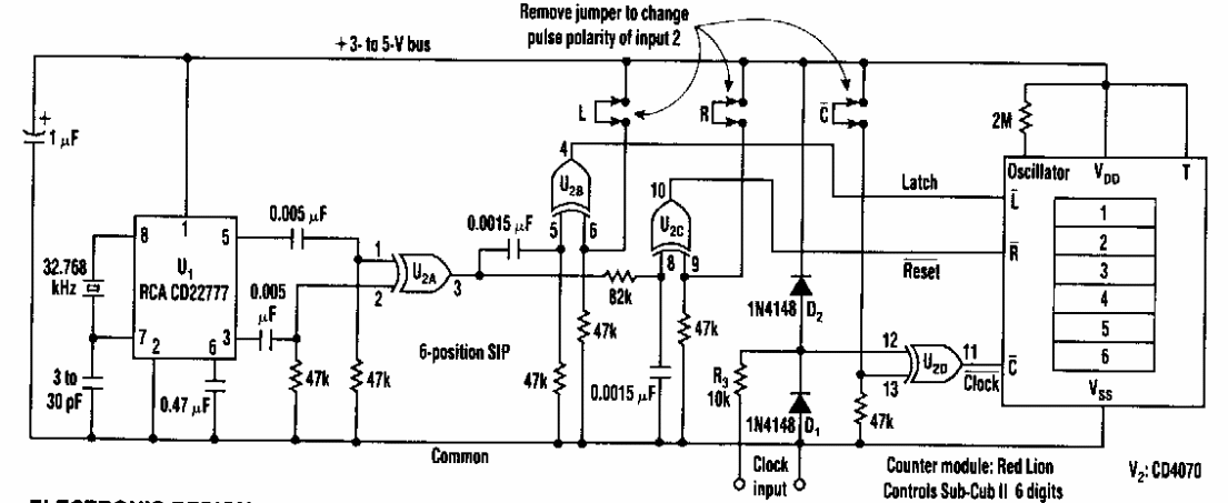
Encontrado numa Electronic Design dos anos 80, este circuito usa componentes da época. O circuito pode ser reprojetado com componentes modernos.

 


| Clique na imagem para ampliar |

 

 

 

NO YOUTUBE


NOSSO PODCAST