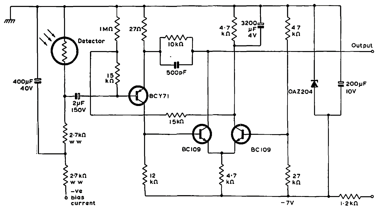
Este tipo de sensor era usado em sistema infravermelhos sensíveis dos anos 60. Este circuito era encontrado em sensores com disco de Nipkow. Transistores equivalentes podem ser usados, mas o sensor não mais é encontrado facilmente.
Este tipo de sensor era usado em sistema infravermelhos sensíveis dos anos 60. Este circuito era encontrado em sensores com disco de Nipkow. Transistores equivalentes podem ser usados, mas o sensor não mais é encontrado facilmente.