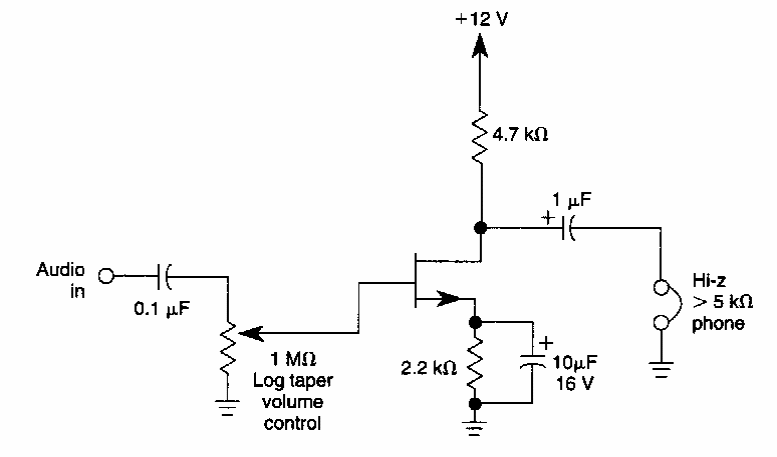
Este amplificador para fones de alta impedância foi encontrado numa documentação americana dos anos 90. Qualquer FET de uso geral pode ser usado.

 


| Clique na imagem para ampliar |

 

 

 

NO YOUTUBE


NOSSO PODCAST