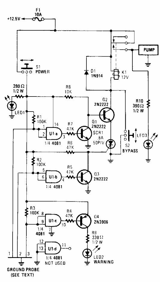
Encontrado numa Popular Electronics este circuito usa componentes atuais para controlar uma bomba de modo a manter o nível da água num reservatório. O circuito deve ser alimentado por fonte isolada da rede de energia.

Encontrado numa Popular Electronics este circuito usa componentes atuais para controlar uma bomba de modo a manter o nível da água num reservatório. O circuito deve ser alimentado por fonte isolada da rede de energia.
