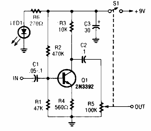
Este circuito é de uma Popular Electronics dos anos 90. Seu ganho é de 22 dB podendo ser usado como pré-amplificador. O transistor pode ser qualquer um de uso geral.

Este circuito é de uma Popular Electronics dos anos 90. Seu ganho é de 22 dB podendo ser usado como pré-amplificador. O transistor pode ser qualquer um de uso geral.
