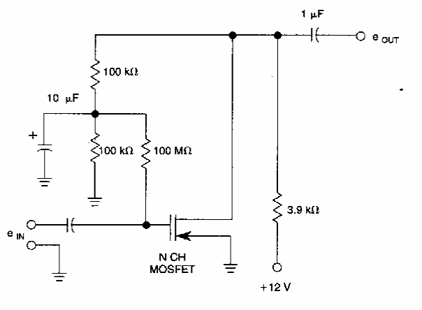
Na figura temos um circuito de polarização típico para MOSFETs com característica de alta impedância. O circuito se aplica a praticamente qualquer MOSFET de sinal.

Na figura temos um circuito de polarização típico para MOSFETs com característica de alta impedância. O circuito se aplica a praticamente qualquer MOSFET de sinal.
