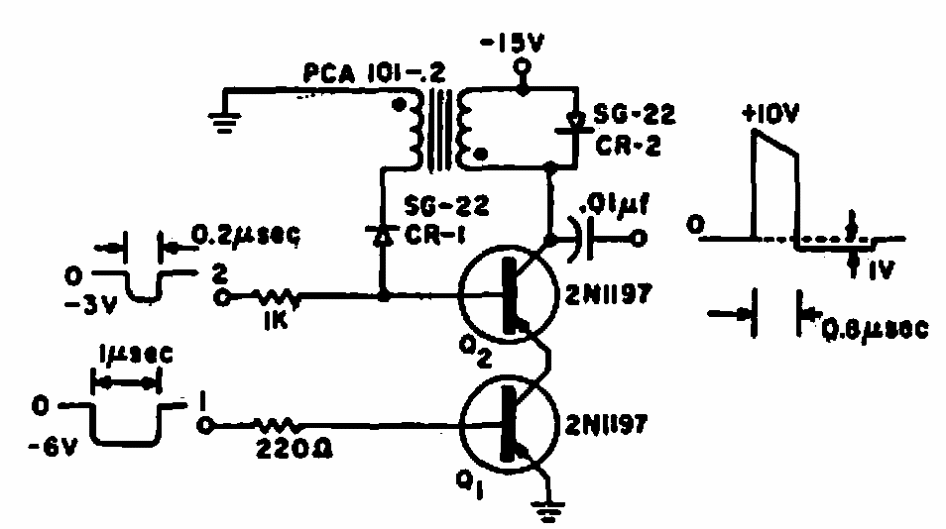
Esta configuração de oscilador de bloqueio foi encontrada num livro americano de 1964. O circuito pode ser elaborado com transistores modernos e a frequência depende do transformador.
Esta configuração de oscilador de bloqueio foi encontrada num livro americano de 1964. O circuito pode ser elaborado com transistores modernos e a frequência depende do transformador.