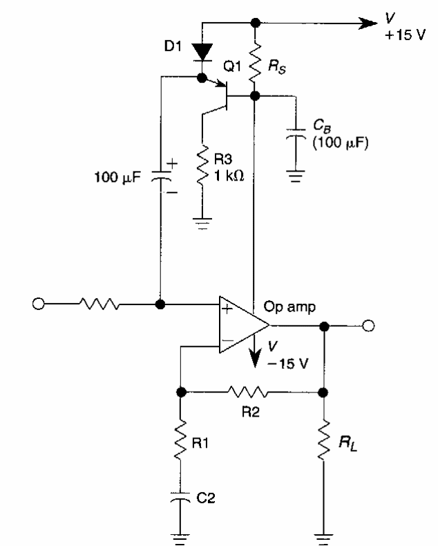
Este controle automático de volume para sinais de áudio foi encontrado numa documentação americana dos anos 90. Ele pode ser implementado com base em qualquer amplificador operacional e o transistor é de uso geral.

Este controle automático de volume para sinais de áudio foi encontrado numa documentação americana dos anos 90. Ele pode ser implementado com base em qualquer amplificador operacional e o transistor é de uso geral.
