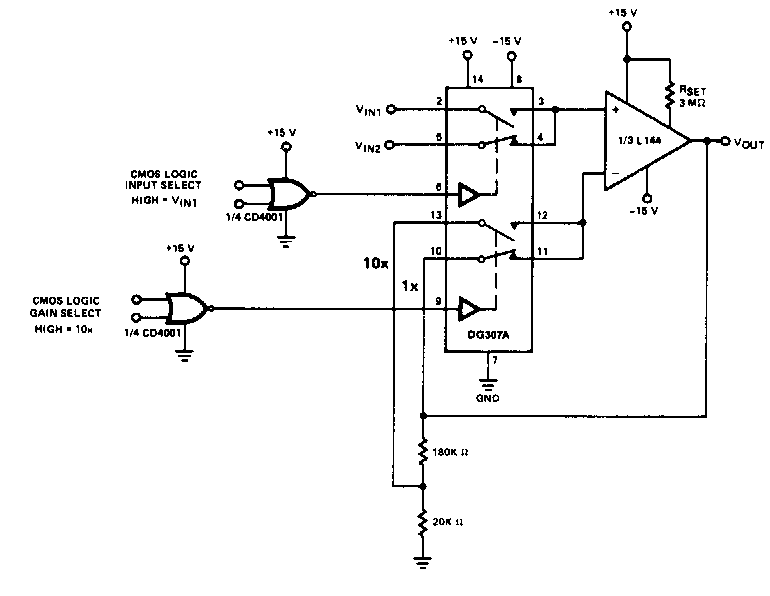
Sugerido pela Siliconix em documentação dos anos 90, este amplificador tem seu ganho selecionado digitalmente. Os componentes são da época, não fáceis de encontrar atualmente.
Sugerido pela Siliconix em documentação dos anos 90, este amplificador tem seu ganho selecionado digitalmente. Os componentes são da época, não fáceis de encontrar atualmente.