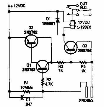
Este simples circuito com sensores formados por barras ou telas separadas dispara na presença da água. O circuito deve ser alimentado por fonte com transformador. Encontramos numa antiga Radio Electronics.

Este simples circuito com sensores formados por barras ou telas separadas dispara na presença da água. O circuito deve ser alimentado por fonte com transformador. Encontramos numa antiga Radio Electronics.
