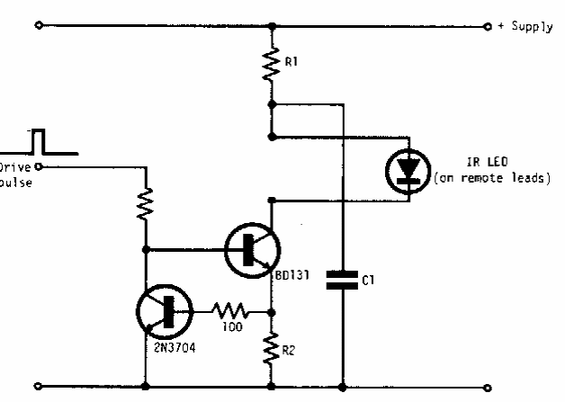
Este circuito foi encontrado numa Electronic Engineering dos anos 80. Os transistores podem ser equivalentes modernos. O circuito pode ser usado como shield para transmissão de dados.

Este circuito foi encontrado numa Electronic Engineering dos anos 80. Os transistores podem ser equivalentes modernos. O circuito pode ser usado como shield para transmissão de dados.
