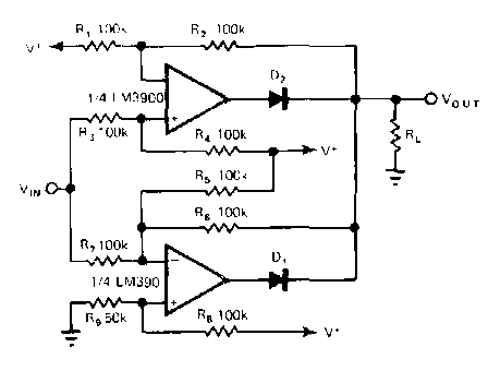
Este amplificador de valor absoluto foi encontrado numa EDN dos anos 90. Amplificadores equivalentes podem ser usados. A fonte deve ser simétrica.

Este amplificador de valor absoluto foi encontrado numa EDN dos anos 90. Amplificadores equivalentes podem ser usados. A fonte deve ser simétrica.
