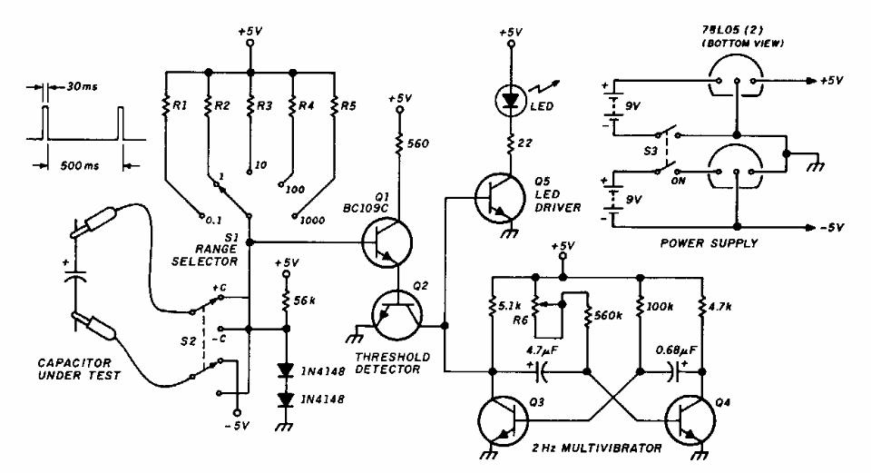
Encontrado numa Ham Radio dos anos 90, este circuito mede a capacitância de um capacitor pelo tempo de carga. O circuito permite que se avalie a capacitância pela frequência dos flashes do LED.
Encontrado numa Ham Radio dos anos 90, este circuito mede a capacitância de um capacitor pelo tempo de carga. O circuito permite que se avalie a capacitância pela frequência dos flashes do LED.