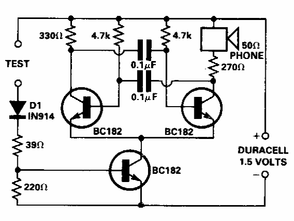
Sugerido por uma Electronic Engineering dos anos 90, este circuito serve para testar a continuidade de trilhas em placas de circuito impresso. O circuito é alimentado por uma única pilha.

Sugerido por uma Electronic Engineering dos anos 90, este circuito serve para testar a continuidade de trilhas em placas de circuito impresso. O circuito é alimentado por uma única pilha.
