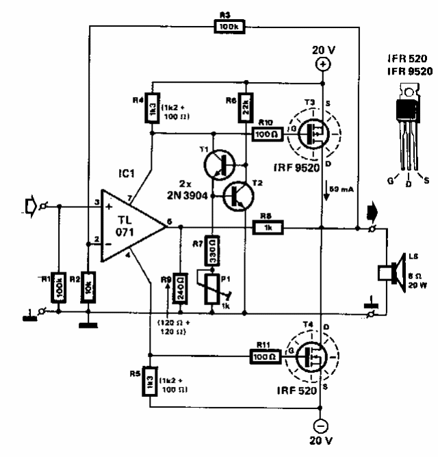
Este circuito foi obtido numa documentação americana dos anos 80 podendo ser aplicado a MOSFETS de potência equivalentes mais modernos. O circuito precisa de tensão relativamente elevado para operar.

Este circuito foi obtido numa documentação americana dos anos 80 podendo ser aplicado a MOSFETS de potência equivalentes mais modernos. O circuito precisa de tensão relativamente elevado para operar.
