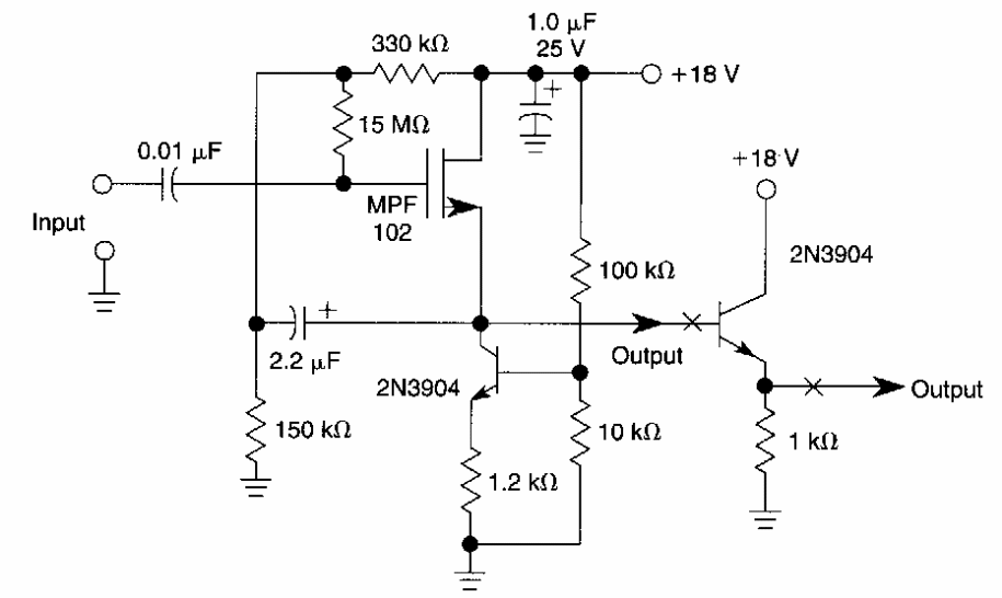
Encontrada numa documentação americana dos anos 90, esta etapa com JFET tem uma impedância de entrada de 500 M ohms. Os transistores bipolares são de uso geral e o FET admite equivalente.
Encontrada numa documentação americana dos anos 90, esta etapa com JFET tem uma impedância de entrada de 500 M ohms. Os transistores bipolares são de uso geral e o FET admite equivalente.