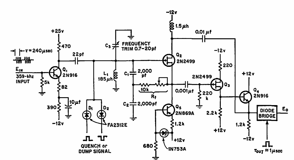
Encontrado numa publicação americana de 1970, este circuito usa transistores da época. Estes transistores podem ser substituídos por equivalentes atuais. O fator Q é maior que 3 000.
Encontrado numa publicação americana de 1970, este circuito usa transistores da época. Estes transistores podem ser substituídos por equivalentes atuais. O fator Q é maior que 3 000.