O transmissor que apresentamos neste artigo pode ser usado como uma pequena estação de FM transmitindo música dentro de um condomínio, ou ainda para enviar o som de seu walkman, CD-player para o rádio do carro estacionado a uma distância de até uns 200 metros, dependendo da antena e das condições locais de propagação. O circuito é modulado por varicap e, bem ajustado, fornece excelente transmissão monofônica.
Nota: Artigo publicado na revista Eletrônica Total 148 de 2011
O transmissor apresentado tem uma boa potência, pois usa um transistor BD135 de média potência com alimentação de 9 a 12 V. Com uma antena telescópica de 80 cm a 1,2 m, seu alcance pode facilmente chegar aos 500 metros em locais de propagação favorável.
O circuito é modulado por um sinal externo vindo de um mixer para o caso de uma estação experimental, ou ainda de um CD-player ou gravador para a transmissão de música. Simples de montar, o seu único ajuste é o da frequência, feito num trimmer comum.
Como Funciona
O coração do circuito é um transistor de média potência, do tipo BD135. Se bem que esse transistor de áudio seja indicado para amplificar sinais de áudio, sua frequência de corte é suficientemente alta para permitir que ele oscile até na faixa de FM. Pode ocorrer que em alguns casos o transistor tenha dificuldade em oscilar, por isso, ao montar o aparelho compre uns dois ou três desses componentes, de modo a se prevenir contra uma eventual falta de oscilação.
No circuito apresentado, a bobina L, juntamente com CV determinam a frequência de operação do circuito. CV deve ser ajustado para uma frequência livre da faixa de FM da sua localidade. O máximo cuidado deve ser tomado nessa escolha para não causar interferências nas emissoras locais.
Lembramos ainda que a operação com antenas externas, caracterizando uma emissora pirata, é proibida por lei. A modulação do circuito é feita por um varicap ou diodo de capacitância variável. Esse componente apresenta uma capacitância que depende da tensão aplicada aos seus terminais, quando ele está polarizado inversamente.
Assim, no circuito indicado, o sinal de áudio faz com que ele se comporte como um capacitor que varia com a intensidade desse sinal, modificando a frequência do sinal e modulando-o. P, faz o ajuste dessa modulação para que não ocorram distorções.
A alimentação do circuito deve ser feita preferivelmente por pilhas grandes, ou ainda bateria. Se for usada fonte, ela deve ter excelente filtragem para que não apareçam roncos na transmissão.
Montagem
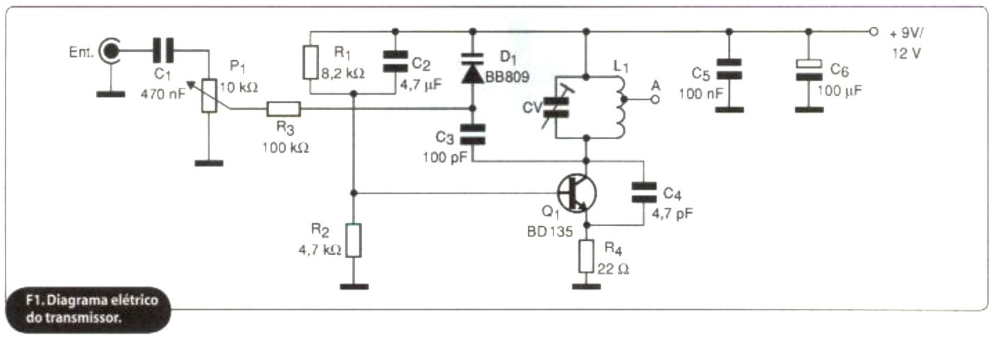
Na figura 1 temos o diagrama completo do transmissor.
Sua montagem pode ser realizada numa pequena placa de circuito impresso, conforme mostra a figura 2. A bobina consta de 4 espiras de fio AWG 22 ou 24, ou mesmo fio rígido comum com capa plástica. Uma tomada na segunda espira é feita para a conexão da antena.
A antena conectada neste ponto carrega menos o circuito, evitando assim a ocorrência de instabilidades. O transistor deve ser dotado de um radiador de calor e todos os capacitores, exceto C1 e C6 devem ser obrigatoriamente cerâmicos de boa qualidade. C1 pode ser de poliéster também e C6 é eletrolítico. A antena é um pedaço de fio rígido de 80 cm a 1,2 m mantido em posição vertical, mas também pode ser usada uma antena telescópica comum.
O trimmer CV é de qualquer tipo cerâmico ou plástico, com capacitância máxima de 15 a 30 pF. Para a conexão ao circuito externo pode ser usado um cabo com plugue. Veja que, como a entrada do transmissor é mono e a saída de fone dos aparelhos que fornecem sinais é estéreo, deverá ser feita uma adaptação. Essa adaptação é mostrada na figura 3.

Se a fonte de sinal for monofônica, a conexão é direta. Veja que o sinal aplicado ao circuito é de pequena intensidade. Não ligue à saída de alto- falante de amplificadores potentes. Se tiver que transmitir o sinal, use a saída de fone ou de áudio externo.
Ajuste e Uso
Inicialmente ligue na entrada do transmissor uma fonte de sinal, por exemplo, a saída de fone de um walkman ou de um CD-player. Coloque o aparelho que serve de fonte de sinal em 14 de seu volume máximo.
Depois, ligue nas proximidades do transmissor um rádio de FM ou equipa- mento de som que tenha FM, sintonizando numa frequência livre, ou seja, em que não existam estações operando. Ajuste, então, CV até captar o sinal do transmissor. Procure o sinal mais forte, pois pode haver a captação em mais de um ponto do ajuste.
A seguir, ajuste P1 para obter a reprodução limpa do sinal (som) transmitido.
Conseguido o ponto ideal de funcionamento, é só usar seu transmissor. O alcance dependerá muito das condições locais como, por exemplo, existência de estruturas metálicas que dificultem a propagação dos sinais, interferências, faixa congestionada por muitas estações etc.


















