Como projetar fontes de maior eficiência? Para que isso se torne possível, a melhor técnica é a que faz uso de reguladores chaveados, os quais descrevemos neste artigo, baseados em in formações da Texas lnstruments. Nele, daremos os princípios de funcionamento das fontes chaveadas, componentes para seu projeto e elementos para a implementação imediata de circuitos práticos.
Obs. O artigo é de 1986, mas contém informações básicas sobre o funcionamento de fontes chaveadas que começavam a se tornar populares na época. Estas informações ainda são atuais.
A maneira mais simples de controlarmos a tensão numa carga é utilizando um reostato em série, conforme sugere a figura 1.
O reostato e a carga formam um divisor de tensão, de modo que podemos ajustar um de modo que a tensão no outro seja exatamente a desejada.
Entretanto, este sistema apresenta diversos inconvenientes: um deles refere-se ao fato da tensão depender da corrente exigida pela carga.
Se ocorrerem variações na intensidade da corrente exigida pela carga, a tensão sofre alterações correspondentes, não sendo mantida, conforme propõe-se inicialmente.
Outro problema refere-se à dissipação de potência no reostato - o que significa uma perda que nem sempre é pequena.
Quanto maior a queda de tensão no reostato e maior a intensidade da corrente no circuito, maior a potência dissipada, segundo sabemos pela expressão:
P = V x l
Onde:
P é a potência em watts
V a queda de tensão no reostato
I a intensidade da corrente no circuito.
Com a utilização de componentes ativos como, por exemplo, transistores, além de diodos de referência, podemos obter sistemas melhores, como o mostrado na figura 2.
Neste sistema, o díodo oferece uma referência de tensão ao transistor que atua então como um reostato ”automático“.
O circuito sente as variações da tensão na carga e as compensa aumentando ou diminuindo a resistência do transistor.
A tensão sobre a carga pode se manter estabilizada numa boa faixa de valores, mas ainda assim esta configuração apresenta inconvenientes.
Não temos as variações de tensão na carga, mas conforme a resistência apresentada pelo transistor, teremos uma boa dissipação de energia na forma de calor.
Quanto maior for a intensidade da corrente no circuito e maior a diferença entre a tensão de entrada e a tensão de saída, maior será a potência dissipada e, portanto, as perdas do circuito.
Isso pode se calculado pela expressão:
P = (Ve - Vs) x I
onde:
P é a potência dissipada pelo transistor (perdida na forma de calor
Ve é a tensão de entrada
Vs é a tensão de saída;
I é a intensidade da corrente.
Em muitas aplicações práticas, as perdas no transistor estabilizador podem superar os 50% da potência total do circuito - o que em aplicações que envolvem grandes quantidades de energia é indesejável.
A necessidade de montar os transistores reguladores em dissipadores de calor de grandes dimensões é o melhor atestado das perdas que ocorrem nesta configuração.
Os integrados reguladores, como os da série 78 e 79 XX, operam segundo estes mesmos princípios.
Neles também ocorrem quedas de tensões que são responsáveis pela dissipação de boa quantidade de energia em forma de calor, daí a necessidade de se montar em bons radiadores de calor.
Quanto maior a diferença entre a tensão de entrada e a tensão de entrada e a tensão de saída, maior será a potência dissipada (figura 3)

Como resolver o problema da dissipação de calor que representa uma perda indesejável de energia?
A solução do SCR
Um exemplo de como podemos controlar a potência numa carga, sem a necessidade de dissipar grandes quantidades de energia na forma de calor, é dada pelos SCRs em circuitos, como o da figura 4.
Neste circuito opera-se segundo um princípio diferente do reostato. Em lugar de termos uma variação contínua de resistência formando um divisor de tensão, operamos baseados no tempo que o componente conduz para ter uma energia média na carga.
Não existem, assim, estados intermediários entre a condução e a não condução do controle. ou ele apresenta uma resistência infinita (desligado), não havendo dissipação de potência, ou ele apresenta uma resistência mínima, quando a potência dissipada também é mínima.(figura 5)
Para um SCR comum, a queda de tensão no estado de plena condução é de 2 Volts.
Isso significa que para uma corrente de carga de 1 ampère, não importando a tensão (desde que inferior ao limite máximo estabelecido), a potência dissipada pelo elemento de controle é de apenas 2 watts.
Comparativamente, para manter a partir de 20 Volts de entrada uma tensão de 10 V na carga, com um sistema convencional (tipo reostato), a potência dissipada seria de 10 watts.
Entretanto, os SCRs não desligam uma vez disparados, a não ser que a tensão entre seu anodo e catodo caia abaixo do limite de manutenção (lh).
Nas aplicações que envolvem correntes alternadas, isso é conseguido automaticamente na passagem do semiciclo positivo para o negativo.
Não podemos usar, deste modo, os SCRs em circuitos de corrente contínua, mas isso não significa que o mesmo princípio não possa ser aplicado.
Fontes comutadas
Na figura 6, temos um circuito básico de fonte comutada.
Q1 é o transistor de comutação - que é ligado e desligado por um circuito de controle que determina a corrente média na carga e, portanto, o ciclo ativo que estabelece a tensão de saída.
Se o transistor ficar conduzindo por um tempo maior do que sem estar conduzindo, a tensão na carga será maior, pois será dada pela média dos tempos de condução.
Os gráficos da figura 7 mostram o que ocorre: tempos maiores de condução significam maior tensão na carga.
Vejam que, como o transistor só pode conduzir ou não conduzir não existem os estados intermediários, que são responsáveis, conforme vimos anteriormente, pela dissipação de potência.
Podemos projetar fontes com muito maior rendimento do que aqueles cujos transistores operam em sua região linear, como reostatos, portanto.
A transferência de energia para a carga é ajudada pelo indutor L. Durante os períodos de condução de Q1 (ton), a tensão é aplicada ao filtro LC, de modo que a corrente no indutor cresce.
Quando Q1 desliga, a energia desenvolvida no indutor no ciclo anterior mantém a corrente circulando pela carga através do diodo de captura D1.
A tensão de saída é determinada pela tensão de entrada (Ve) e pelo ciclo ativo de comutação de Q1.
Vs = Ve x Ton/T
Onde:
Vs é a tensão de saída
Ve é a tensão de entrada
Ton é o tempo em que Q1 permanece ligado em cada ciclo
T é o tempo de duração de cada ciclo
Lembramos que: T = ton + toff.
É fácil o leitor concluir que a potência dissipada por Q1 neste tipo de configuração independe da diferença entre a tensão de entrada e de saída.
Pode-se variar a tensão na carga, para uma determinada corrente, pois a potência dissipada em Q1 depende apenas da queda de tensão no transistor no estado de plena condução.
O TL497A
Componentes específicos para o projeto de fontes comutadas já existem à disposição em nosso mercado.(1986)
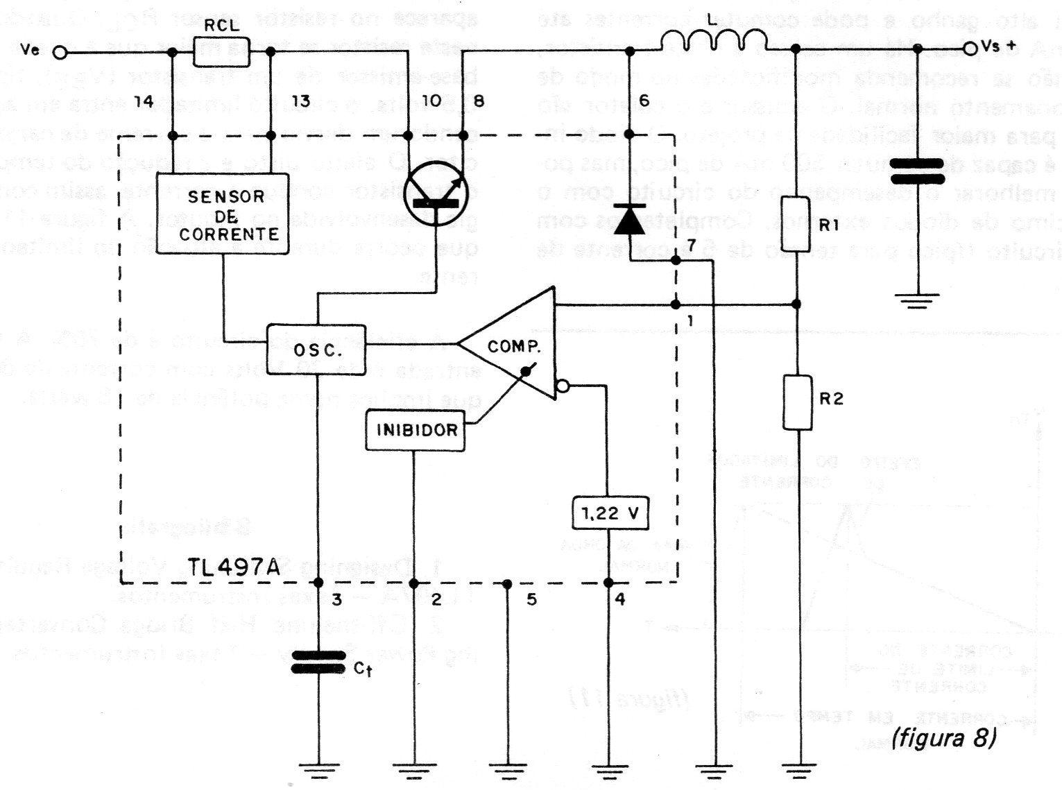
Um deles é o TL497A da Texas lnstruments, que consiste num circuito integrado que incorpora numa única pastilha todas as funções ativas necessárias ao projeto de um Regulador de Tensão Comutado: uma referência de 1,22 Volts de precisão, um gerador de pulsos, um comparador de alto ganho, um sensor limitador de corrente com protetor, um díodo de captura e um transistor de controle para ligação em série.
Na figura 8, temos o diagrama simplificado deste integrado, assim como dos componentes externos.
O diodo de referência de 1,22 volts é conectado internamente entre o terminal de substrato e a entrada inversora do comparador de alto-ganho.
A saída do circuito é sensoriada por um divisor de tensão formado por R1 e R2 através da entrada não inversora do comparador.
Os valores de R1 e R2 são, então, programados para resultar em 1,22 V na junção em função da tensão de saída desejada.
Seus valores podem ser calculados por:
Vs x (R2)/(R1 + R2) 1,22 Volts.
Para uma corrente de 1 mA, por exemplo, em R2, este componente pode ser fixado em 1,22 k.
Calculamos R1 fazendo: R1 = (Vs - 1,22) quilohms.
O oscilador é composto de um gerador de impulsos que carrega e descarrega um capacitor externo de acordo com as intensidades de corrente da carga.
O tempo de carga é 6 vezes maior que o de descarga, o que resulta na forma de onda mostrada na figura 9.
O período total de carga e descarga é determinado pelo capacitor externo de tempo (Ct) e é constante para todas as tensões de entrada nas quais o TL497 opera.
Os valores dos períodos de carga e descarga (T) em função de Ct são dados a seguir:
A linha pontilhada no gráfico da figura 9 mostra a forma de onda no capacitor em condições de operação contínua.
Nestas condições, T determina a frequência de oscilação (Fmáx = 1/T).
Estas condições ocorrem durante o instante inicial em que a alimentação é ligada, quando, então, o comparador entra em ação e determina as condições subsequentes de operação conforme a tensão de saída.
Formas de onda para os ciclos seguintes de oscilação em função da tensão de saída são mostradas na figura 10.
O transistor comutador que existe no TL497A possui alto ganho e pode comutar correntes até 500 mA de pico.
Há um acesso à deste transistor, mas não se recomenda modificações no modo de funcionamento normal.
O emissor e o coletor são livres para maior facilidade de projeto.
O diodo interno é capaz de comutar 500 mA de pico, mas pode-se melhorar o desempenho do circuito com o acréscimo de diodos externos.
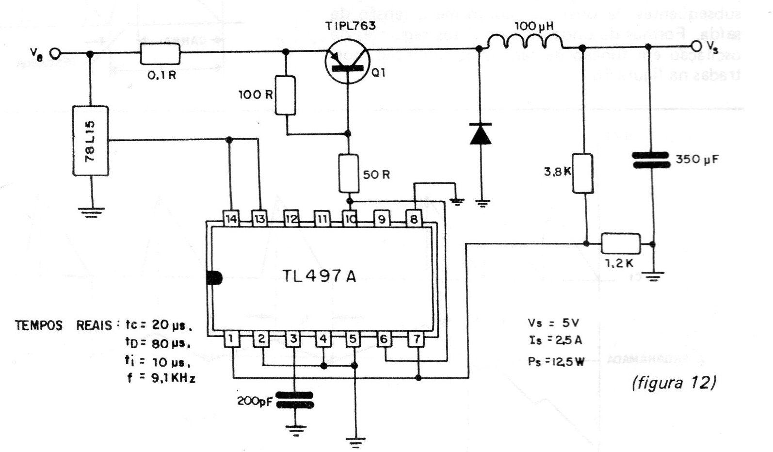
Completamos com um circuito típico para tensão de 5 V e corrente de 2,5 A.
O limitador de corrente opera pela tensão que aparece no resistor sensor RCL.
Quando a tensão neste resistor se torna maior que a queda na junção base emissor de um transistor (VBE), tipicamente 0,5 volts, o circuito limitador entra em ação fornecendo um desvio para a corrente de carga do capacitor.
O efeito disto é a redução do tempo em que o transistor conduz a corrente, assim como a energia desenvolvida no indutor. A figura 11 mostra o que ocorre durante a atuação do limitador de corrente.
A eficiência do circuito é de 70%. A tensão de entrada é de 30 Volts com corrente de 600 mA, o que implica numa potência de 18 watts.
Bibliografia
1. Designing Switchíng Voltage Regulators wíth TL497A - Texas lnstruments.
2. Off-the-line Half Brídge Converter-Switching Power Supply - Texas nstruments.



























