O que propomos é um sistema de controle remoto muito simples que pode ter muitas utilidades. O transmissor é uma simples lanterna de mão ou outro dispositivo que possa focalizar luz num sensor. O receptor possui um circuito de tempo ajustado numa boa faixa de valores.
Na verdade, a luz também é uma espécie de onda eletromagnética, como as ondas de rádio comuns usadas nos controles remotos tradicionais, daí não haver nada de anormal na inclusão deste sistema no grupo dos controles remotos.
A única diferença que há entre a luz e as ondas de rádio na faixa de controle remoto convencional é que temos receptores próprios para receber estas altas frequências, que são nossos olhos.
O sistema que propomos usa como transmissor uma lanterna, ou então um espelho que possa refletir a luz do sol, por exemplo, para um sensor.
Ao receber a luz o sistema aciona um motor ou um relê, conforme a aplicação desejada e assim o mantém por um tempo determinado.
Podemos dar diversas aplicações práticas possíveis para este simples sistema de controle remoto:
- Abertura de portas de garagem.
- Movimentação de robôs de brinquedo.
- Acionamento de eletrodomésticos a distância.
O circuito receptor poderá ser alimentado tanto com bateria (conjunto de pilhas) como pela rede local.
Daremos duas versões para o sistema.
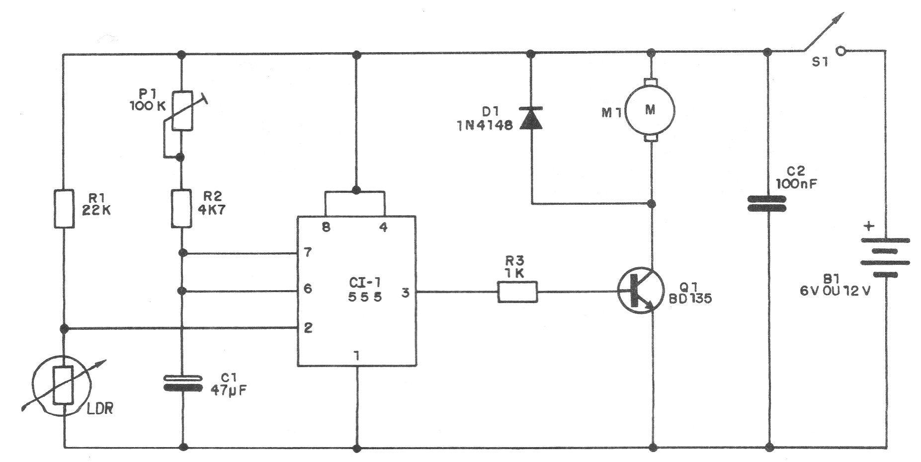
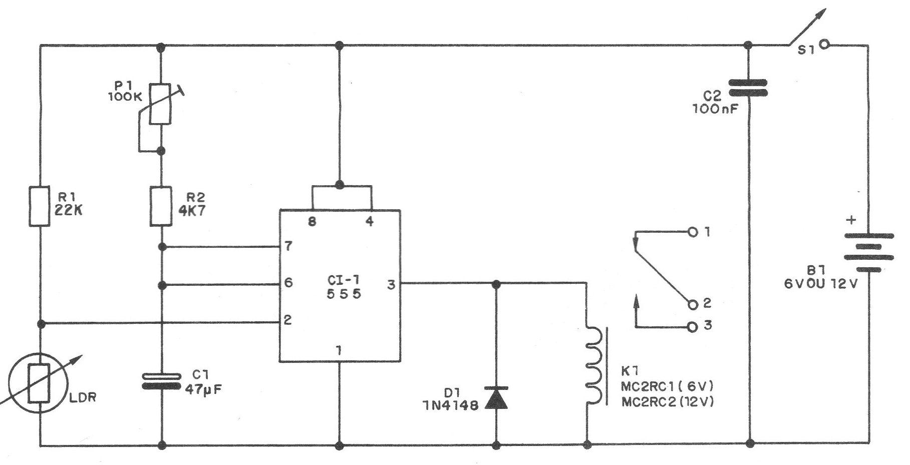
O circuito é muito simples: um 555 (timer) é ligado como monoestável com o tempo de acionamento controlado por um trimpot.
Podemos ajustar este trimpot para tempos numa faixa que vai de 1 ou 2 segundos até mais de 5 minutos, dependendo do valor de C1 nos dois circuitos.
Assim, basta um pulso de excitação produzido pela incidência de luz no LDR, para que o 555 dispare, ativando a saída pelo tempo pré-ajustado em P1.
A fórmula que permite calcular o tempo de ativação em função de C1 é dada por:
T = 1,1 X C1 X (P1+R2)
Onde:
C1 é a capacitância em farads
P1 + R2 é a resistência conjunta em ohms, apresentada por este dois componentes.
Damos duas versões práticas para o circuito.
A primeira ativa um motor diretamente através de um transistor de potência.
Podemos ativar pequenos motores de 6 ou 12 V com corrente até 1A, dependendo da tensão de alimentação.
O transistor, evidentemente, deve ser montado num bom radiador de calor.
A segunda versão ativa um relê com dois pares de contatos de 2 A ligados em paralelo o que permite o controle de cargas de qualquer tensão com correntes de até 4 A.
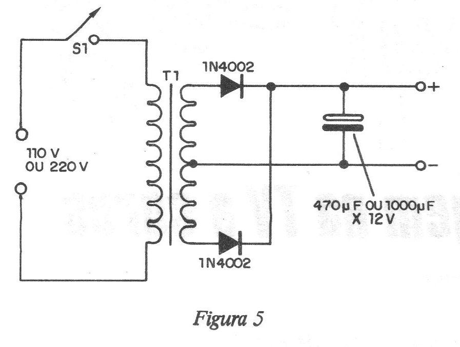
Para os dois circuitos também damos uma opção de fonte a partir da rede local.
Na figura 1 damos o circuito da primeira versão, para ativação de um pequeno motor de corrente continua, de 6 ou 12 V com corrente de até 1 A.
Na figura 2 damos o circuito da segunda versão para ativação de um relê de 6 ou 12 V conforme a tensão escolhida para a fonte B1.
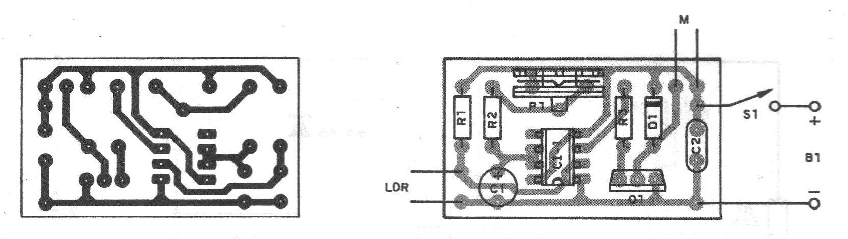
A placa de circuito impresso da versão com motor é mostrada na figura 3.
A placa de circuito impresso da versão com relê é mostrada na figura 4.
Se o relê usado tiver base diferente, a furação para sua fixação deve ser modificada.
Para montagem e obtenção dos componentes recomendamos os seguintes cuidados:
a) O LDR usado é do tipo redondo comum. Na verdade, qualquer tipo de LDR funcionará bem neste aparelho. O fio de ligação ao LDR pode ter até 5 metros de comprimento, dependendo da aplicação dada ao dispositivo.
b) O CI é um 555 comum. O transistor é um BD135 ou equivalente como o BD137, BD139 ou mesmo TIP31 que deve ser dotado de um bom radiador de calor.
c) D1 para as duas versões é de uso geral 1N4148 ou 1N914. Observe sua polaridade.
d) Os resistores são todos de 1/8 W e o trimpot pode ter seu valor aumentado até 1M para maiores intervalos de acionamento.
e) C1 é um eletrolítico para 12 V e seu valor também pode ser aumentado para até 470 uF se quisermos ter tempos de acionamento na faixa de dezenas de minutos. Sua polaridade deve ser obedecida.
f) O relê K1 pode ser qualquer um para 6 V ou 12 V e a ordem de colocação dos fios é muito importante.
Componentes adicionais que não apresentam problemas de obtenção e colocação são o interruptor geral S1 e a bateria de 6 ou 12 V formada por pilhas comuns, de acordo com o consumo do motor.
Para o relê pilhas pequenas conseguem fazer o acionamento.
Para os que quiserem uma fonte damos seu circuito na figura 5.
PROVA E USO
Na figura 6 damos a disposição básica de uma aplicação para a montagem com relê.
Veja que o LDR deve ser colocado num tubo opaco de modo a receber a iluminação apenas de um lado.
Isso evita a influência da luz ambiente que pode provocar o disparo do circuito.
Uma lente, mesmo de plástico, permite obter maior diretividade para o sistema.
O transmissor pode ser uma lanterna ou um espelho comum que focalize a luz do sol sobre o LDR.
Ajuste P1 para a mínima resistência de modo a ter tempo mínimo e atue sobre a lanterna.
O relê deve fechar seus contatos ou o motor ser ativado e assim permanecer por alguns segundos, depois de você desligar a lanterna.
Veja que na figura 6 damos um exemplo de ligação de um abajur ou eletrodoméstico alimentado pela rede local.
A alimentação do sistema, neste caso, em nada interfere com a alimentação do aparelho controlado.
Cuidado ao fazer o controle de eletrodomésticos grandes, pois se forem de consumo elevado, os contatos do relê não suportarão a corrente inutilizando este componente.
Lista de Material – Versão 1
CI-1 - 555 - circuito integrado
Q1 - BD135 - transistor NPN de potência
D1 - 1N4148 - diodo de uso geral
LDR - LDR comum
P1 – 100 k - trimpot
R1 - 22k X 1/8 W - resistor (vermelho, vermelho, laranja)
R2 - 4k7 X 1/8 W – resistor (amarelo, violeta, vermelho)
R3 – 1 k X 1/8 W - resistor (marrom, preto, vermelho)
M1 - motor (Ver texto)
S1 - interruptor simples
B1 - bateria de 6 ou 12 V- 4 ou 8 pilhas (ver texto)
C1 – 47 uF - capacitor eletrolítico
C2 – 100 nF(104) - capacitor cerâmico
Diversos: placa de circuito impresso, caixa para montagem, fios, solda, lanterna, etc.
Lista de Material – Versão 2
CI-1 - 555 - circuito integrado
K1 - 6 ou 12V – relês sensíveis
D1 - 1N4148 ou 1N914 - diodo de uso geral
LDR - LDR comum
P1 – 100 k - trimpot
R1 – 22 k X 1/8 W - resistor (vermelho, vermelho, laranja)





















