A afinação de seu violão, guitarra ou qualquer outro instrumento pode ser feita de maneira muito mais precisa com um diapasão eletrônico. Este circuito gera sinais de frequências exatas, correspondentes às setes notas da oitava que você escolher e serve de padrão para afinação de instrumentos musicais. Alimentado por pilhas comuns, trata-se de equipamento totalmente portátil e de funcionamento independente, pois incorpora seu próprio amplificador.
Obs. Outras versões deste aparelho podem ser encontradas no site.
Para afinar um instrumento, a maioria dos músicos depende muito mais de seu próprio ouvido do que qualquer recurso externo.
Se bem que alguns usem diapasões de sopro, nem sempre podemos dizer que seu uso é agradável ou eficiente, já que o som produzido é baixo.
O que propomos aos músicos é a montagem de um diapasão eletrônico que tem por vantagem a produção não só de uma nota, mas de sete notas quaisquer de uma oitava previamente selecionada, e com volume suficiente para facilitar seu uso por todo um conjunto.
Alimentado com pilhas e possuindo seu próprio amplificador, este diapasão poderá ser usado em qualquer parte, e uma vez calibrado terá uma excelente precisão.
São as seguintes as características deste diapasão:
Características:
Tensão de alimentação: 6 V (4 pilhas).
Potência sonora: 1 watts (aproximadamente).
Número de notas: 7.
Ajustes: 1 (volume).
Como Funciona
O que temos é um oscilador de relaxação que se caracteriza pela cobertura de uma ampla faixa de frequências com grande estabilidade. De fato, uma queda de tensão nas pilhas de 10% provoca uma variação não maior que 1% na frequência, o que quer dizer que, uma vez ajustado o circuito, não mais precisamos mexer nos seus controles.
O capacitor C1 é que determina, em conjunto com cada trimpot, a frequência da nota escolhida. O (fa) 440 kHz da 5.a oitava normalmente é a nota mais usada na afinação, mas outras oitavas podem ser escolhidas com a simples troca de C1
Para isso, bastará dobrar o valor a dc cada oitava que queiramos descer, ou reduzir à metade para cada oitava que queiramos subir.
O sinal produzido por este oscilador é aplicado a um amplificador integrado que fornece uma boa potência num alto-falante comum. Na entrada deste amplificador agregamos um controle de volume para maior facilidade de uso.
Para acionamento de cada nota existe um interruptor que tanto pode ser de pressão como simples, dependendo de cada leitor sua escolha.
Montagem
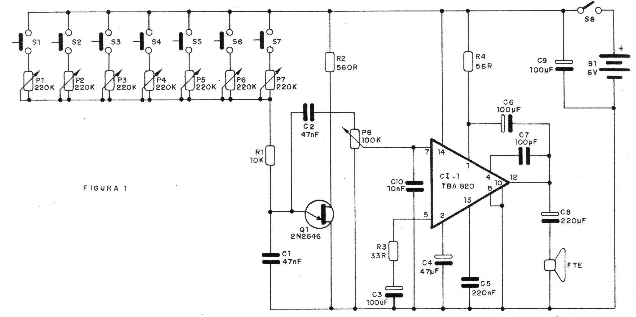
Conforme podemos ver pelo diagrama da figura 1, trata-se de um aparelho relativamente simples e sem componentes críticos.
A placa de circuito impresso para esta montagem é mostrada na figura 2.
Além dos cuidados normais com os componentes referentes à polaridade, uso de soquetes etc., temos algumas recomendações adicionais a fazer.
Uma delas refere-se ao integrado que pode ser encontrado com diversas pinagens. Optamos pelo tipo “S" que tem pinagem DIL, com pinos alinhados.
Obs.O circuito pode ser montados com integrados mais modernos como o TDA7052.
Se o leitor optar por uma versão que tenha pinos alternados que também é disponível no mercado, deve alterar o desenho da placa.
Outra recomendação é referente ao teclado. Na montagem do protótipo usamos teclas do tipo empregado em microcomputadores que permitem um manejo muito mais cômodo e uma excelente aparência para o aparelho.
Finalmente, devemos observar que os valores de C1 podem ser alterados para se modificar a cobertura do diapasão, cobrindo outras oitavas que sejam mais apropriadas ao instrumento usado.
Aumentando C1 teremos notas de oitavas mais baixas.
Outro ponto importante é o referente à captação de roncos pelo circuito de entrada do amplificador.
O TBA820 é muito sensível, de modo que se a montagem usar fonte, ou caixa não blindada, pode ocorrer captação de roncos (e até estações de rádio) pela entrada.
Assim, existem duas possibilidades para a montagem: usar caixa metálica aterrada (negativo da fonte ligado à caixa), ou então cabos blindados no controle de volume (de C2 a P8 e do cursor de P8 a pino 7 do integrado).
A malha deste cabo blindado deve ser ligada ao negativo da fonte.
Prova e Ajuste
Para a prova, basta colocar as pilhas no suporte e ligar S8. Apertando qualquer dos interruptores (S1 a S7), abra o volume em P8. Se não houver som, ajuste o trimpot correspondente ao interruptor apertado até que isso ocorra.
Verifique a atuação de todos os interruptores. Feito isso, com a ajuda de um instrumento afinado, ajuste cada um dos trimpots para uma nota da oitava desejada.
Depois, é só fechar o aparelho na caixa e usá-lo.
Lista de Material
Cl-1 - TBA820$ - circuito integrado
Q1 - 2N2646 - transistor unijunção
P1 a P7 - trimpots de 220 k (ver texto)
P8 - potenciômetro de 100 k
FTE - alto-falante de 8 ohms x10 cm
B1 – 6 V - 4 pilhas pequenas ou médias
S1 a S7 - interruptores de pressão
S8 - interruptor simples (conjugado a P8)
C1, C2 - 47 nF (473) - capacitores cerâmicos ou de poliéster
C3, C6, C9 - 100 uF - capacitores eletrolíticos
C4 - 47 uF - capacitor eletrolítico
C5 - 220 nF (224) - capacitor cerâmico ou de poliéster
C7 - 100 pF - capacitor cerâmico
C8 – 220 uF - capacitor eletrolítico
C10 -10 nF - capacitor cerâmico
Diversos: caixa para montagem, placa de circuito impresso, suporte para 4 pilhas pequenas ou médias, fios, solda etc.

















