Circuitos de telecomando sempre são atrativos aos aficionados por eletrônica, porém existem muitas dificuldades na montagem de tais projetos, principal- mente quando precisamos de estabilidade e precisão na geração de frequências, outra dificuldade é a disponibilidade de instrumentos de testes que talvez muitos leitores não possuam.
Nota: Artigo publicado na revista Eletrônica Total 145 de 2010.
O circuito que apresentamos é de extrema simplicidade e elevada precisão, não exige grande habilidade para sua montagem nem para o ajuste; se observados com detalhes os descritivos, até os menos experientes terão êxito no resultado final. O circuito poderá ser conectado à entrada de modulação de um microtransmissor de FM, a um transceptor de VHF/UHF ou até mesmo por um par de fios, tudo que precisamos para seu ajuste é de um multímetro digital com frequencímetro incluso.
Dividimos o projeto em 3 estágios distintos para melhor entendimento e para que o leitor decida qual e quantos módulos precisará para sua necessidade, evitando desnecessariamente a montagem completa, para simplificar a análise estaremos descrevendo apenas um canal, uma vez que o funciona- mento é idêntico para os demais. Na figura 1 temos o diagrama de blocos do projeto.
O circuito integrado TCM5087 é um gerador de Duplo Tom Multifrequencial (DTMF), mas nesta configuração não usaremos DTMF e sim os tons no modo "single-tone". No pino 16 temos a saída de tons em onda senoidal ao invés de quadrada, dispensando assim (com enorme vantagem) os circuitos conversores quadrado/senoidal. Este Cl possui 8 divisões internas fixas, porém utilizaremos apenas 4 conforme segue:
• Pino 3- divide o valor do cristal por 2.944
• Pino 4- divide o valor do cristal por 2.688
• Pino 5- divide o valor do cristal por 2.432
• Pino 9-divide o valor do cristal por 2.176
Ao se pressionar as Botoeiras (B1- B2-B3-B4) tipo "Normalmente Aberta", temos em J1 o tom correspondente ao valor da divisão do cristal pelo divisor interno do CI conforme descrito acima. Na figura 2, pressionando B1 temos o tom na frequência de 1.358 kHz: observe que o CI está dividindo a frequência do cristal de 4 MHz por 2.944, B2 divide por 2.688 e assim por diante. Cada botoeira enquanto pressionada libera o tom correspondente a sua divisão. Se mudarmos a posição de SW1 para o cristal de 6 MHz, teremos agora em B1 a frequência de 2.038 kHz, repare que conseguimos com cada cristal, um grupo de quatro frequências, sendo assim, com a mudança de posição de SW1 temos mais um grupo de quatro tons distintos totalizando oito tons.
Utilizamos dois cristais a fim de ilustrar como o circuito pode ir se expandindo, fica a critério do leitor inserir mais cristais de valores diferentes conforme sua necessidade, cada cristal adiciona um grupo de quatro tons. Seria interessante utilizar o CD4066 para conjugar a comutação dos cristais com as boto- eiras subsequentes a B4.
Neste circuito não há ajustes a serem feitos, o funcionamento poderá se comprovado ligando-se um frequencímetro em J1 e verificando a frequência de B1 a B4, ou simplesmente ligando-se um amplificador de áudio em J1 e verificando a presença dos tons.
Os valores dos componentes estão no diagrama da figura 2, a alimentação pode ser de 5 a 12 VCC devido ao baixo consumo, pode ser alimentado por uma bateria de 9 VCC.
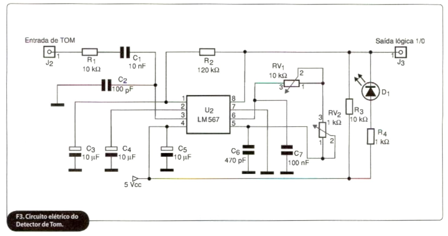
O circuito da figura 3 é responsável por detectar os tons provenientes do gerador de tons, utiliza o CI LM567, a entrada J2 deverá estar ligada à saída de áudio de um rádio FM ou transceptor VHF ou mesmo por fios. Normalmente J, está em nível 1, quando o Detector através de J, recebe o tom no qual o módulo foi previamente ajustado, o nível vai para "0" acendendo o led D, Enquanto se mantém pressionada a botoeira no Gerador de Tom, esta saída permanece em "0" só alternando para "1" quando se libera a botoeira, ou seja, a mudança e duração de nível em J, será comandada pela botoeira B1.
Os valores dos componentes estão no esquema da figura 3, resistores são de 1/4, W capacitores eletrolíticos devem ter sua tensão de trabalho de 16 volts ou mais, capacitores de Disco e de Poli- éster indicados no diagrama devem ser respeitados, não devem ser substituídos por valores próximos nem de outro tipo, pois trata-se de circuito de precisão, RV1 (ajuste grosso) e RV2 (ajuste fino) são trimpots "multivoltas" A alimentação deverá ser obrigatoriamente de 5 VCC.
Procedimento apara ajuste das frequências de recepção
• Alimente a unidade com 5 VCC
• J2 deverá estar desconectado da fonte de sinal de áudio (rádio)
• Conecte o frequencímetro no pino 5 de U2 CI LM567
• Ajuste RV1 próximo da frequência de 1.358 kHz (ajuste grosso)
• Ajuste RV, para 1.358 kHz (ajuste fino)
• Teste os outros canais conforme mostra a tabela 1.
Lembrando ao leitor que estamos tomando como referência somente o primeiro canal, que no nosso caso tem o tom com frequência de 1.358 kHz, cada módulo Detector de Tom é referente a um canal; para cada canal adicional, temos que adicionar um Módulo Detector de Tom ajustado para sua respectiva frequência.
Teste do sistema
• Ligue o Gerador de Tom a uma bateria de 9 VCC ou pela mesma fonte de 5 VCC do Detector
• Através de um par de fios, interligue J1 do Gerador a J2 do Detector, o "terra" deve ser comum a ambos
• Pressione a botoeira B1, o led D1 acenderá indicando mudança de estado ao comando remoto
• Reajustando as frequências no Detector, poderão ser testados os demais comandos B2/B3/B4.
Estando tudo OK, ligue J1 a um transmissor de FM e em J2 à saída de áudio de um rádio FM, ajuste o volume do rádio até verificar o acionamento.
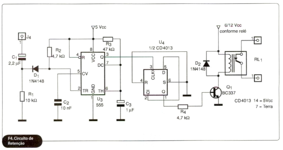
O circuito da figura 4 poderá ser opcionalmente interligado ao
Detector de Tom, sua função básica é fazer com que B1 ligue e desligue o relé RL1, um toque liga, outro toque desliga. Como estamos tratando de apenas um canal, se forem necessários mais canais, teremos que adicionar também este módulo, o detalhe é que neste caso o CI 555 – U3 poderá ser substituído pelo 556 que é um 555 duplo, o CD4013 – U4 está sendo representado no diagrama apenas por um flip-flop, porém ele contém dois, cabe ao leitor otimizar a montagem caso haja a necessidade de mais canais.
Os componentes deverão ter seus valores respeitados e estão no diagrama, a alimentação é de 5 VCC para o circuito e para RL1 fica a critério do leitor, resistores são de 4 W. O conector J, deste módulo deverá ser interligado ao J3 do Detector de tom.
OBS.: Se o leitor precisar apenas do Circuito de Retenção para aplicar em um outro projeto qualquer, deverá inserir um resistor de 10 kohms do 5 VCC ao positivo de C1, quando se aterrar J4 teremos a comutação do relé, independente da duração do pulso.




















