Existem processos de eliminar ou diminuir a dor. A remoção da causa é aparentemente o mais óbvio, porém nem sempre pc4sivel. O uso de medicamentos pode constituir-se em hábito. A utilização de pulsos eletrônicos surge, então, como solução alternativa para "bloquear" o sinal "dor" que a região afetada envia ao cérebro, aumentando ao mesmo tempo a produção da "endorfina" (espécie de morfina natural produzida pelo cérebro, para atenuar o "sinal dor"). Neste artigo descreveremos circuitos práticos de aplicação ao combate a dor.
Nota: Artigo publicado na revista Saber Eletrônica 201 de 1989
Pela estimulação do sistema nervoso periférico, é possível obter-se o que se denomina popularmente de "bloqueio da dor".
O aspecto teórico do problema tem suas origens em trabalhos muito antigos de Lapicque e mais modernamente nos modelos cibernéticos dos mecanismos de controle no nível da medula, desenvolvidos por R. Malzack e P. D. Wall, publicados no volume n? 150 da revista SCIENCE, sob o título "Pain mechanism: a new theory”, em 1965.
O trabalho acima referido, estabelece que existe um mecanismo primário de "sinais", a nível de medula, onde o fenômeno "dor" entra no organismo através das fibras sensoriais periféricas, que podem ser genericamente denominadas de fibras -grossas" (mais de 9 mícrons de diâmetro) e fibras delgadas- (menos de 9 mícrons de diâmetro).
As fibras grossas têm uma capacidade de condução muito elevada quando comparada à velocidade de condução das fibras delgadas, já que estes parâmetros parecem estar relacionados, proporcionalmente, com a raiz quadrada do diâmetro das fibras (Mathematical models of excitacion and propagation in nerve, Cap. I, Biological Engineering, editora McGraw Hill Book pp 1-83). Já a transmissão de informações ou sinais nocivos parece se dar pelas fibras delgadas, como é o caso da dor.
Na figura 1 temos um detalhe da medula e como as fibras grossas e delgadas entram no núcleo, que possui uma substância gelatinosa (SG), e supostamente se ligam sinapticamente com as células do referido núcleo.
Em estudo eletrofisiológico, vários pesquisadores aproximaram-se da solução, conhecida, hoje, como "TNS", ou seja, "transcutaneous nerve stimulations''.
Traduzida em linguagem simples, porém baseada em modelo cibernético, o TNS consistiria em criar um sinal bicéletrico, de frequência controlável, com polaridade e perfil inversos ao sinal da dor. Quando os valores, idênticos, porém opostos, chegassem a certos parâmetros, ocorreria o "bloqueio da dor".
Um outro grupo de pesquisadores formulou uma teoria mais complexa, assegurando que o TNS provocaria, no cérebro, uma estimulação maior, para criação ampla de "endorfina", que é uma espécie de morfina natural, produzida pelo cérebro para amortecer ou eliminar os sinais de dores.
Com relação à aplicação do TNS no paciente também existem duas escolas distintas. Há um grupo que advoga a colocação de eletrodos no paciente, na região dos nervos periféricos, e aplicação de pulsos elétricos, com determinado perfil e de amplitude controlável. O aparelho produtor destes impulsos é extremamente compacto e de baixo custo, podendo ser usado pelo paciente no cinto, bolso etc. Os eletrodos seriam colocados sobre a pele, nas regiões de passagem dos nervos periféricos.
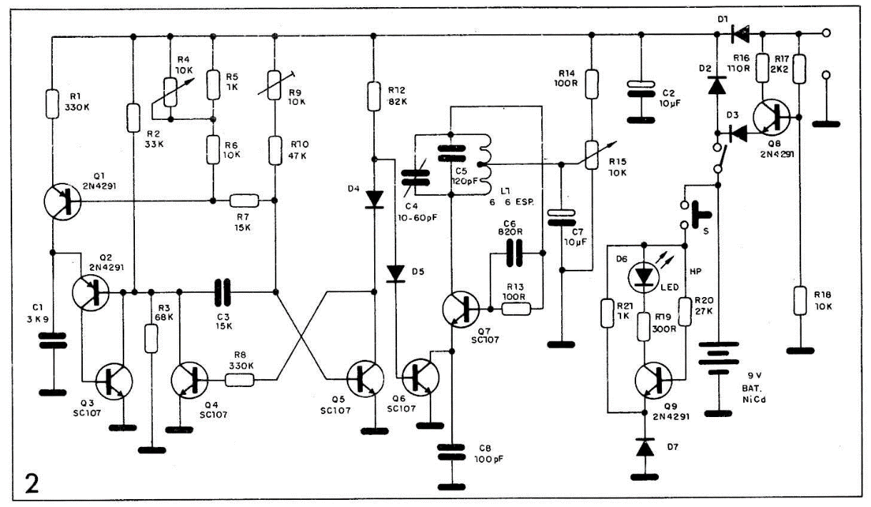
O outro sistema é mais sofisticado e foi, pela primeira vez, descrito por Jesus Galván Ruiz, engenheiro de telecomunicações, professor da E.T.S.I.T. de Barcelona e que faz parte de uma equipe de bioengenharia na Espanha. Sua solução para aplicar pulsos elétricos ao paciente é, como dissemos, mais sofisticada e se constitui em um transmissor, cujo esquema completo é mostrado na figura 2, data vênia de MUNDO ELETRÔNICO, e um receptor (figura 3) que deverá ter na saída eletrodos, que serão implantados na medula.
Como podemos observar, trata-se de uma solução sofisticada. Contudo, o processo, correto sem dúvida, tem como fatores negativos a implantação dos eletrodos na medula do paciente, com riscos de rejeição, e a dependência do paciente estar ao alcance do transmissor que emite os sinais bloqueadores. Em um centro cirúrgico, onde existem bisturis elétricos, Raios X etc., há, ainda, o risco de interferências de RF, que poderiam causar modificações do sinal
Apresentamos o circuito mais sofisticado, porém com nossa longa experiência, nos inclinamos pelos bloqueadores individuais, transportados pelo próprio paciente.
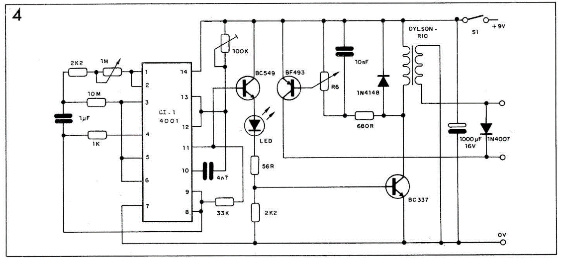
Na figura 4, apresentamos o esquema de um estimulador TNS, que recentemente foi divulgado pela imprensa.
OBS.: RECOMENDAMOS AOS TÉCNI-COS QUE QUISEREM CONSTRUIR ES-SES APAREV.HOS, QUE NÃO TENTEM FAZER A APLICAÇÃO EM SERES VIVOS SEM ASSISTÊNCIA DE UM MÉDICO ESPECIALISTA: Circuitos eletrônicos, aplicados à seres vivos, quando não corretamente supervisionados, podem causar lesões irreversíveis ou mesmo casos fatais.
Sobre o autor
APOLLON FANZERES dirigia um laboratório de eletrofisiologia na Universidade do Rio de Janeiro (UERJ), além de manter o único curso de formação de técnicos de grau médio para manutenção e conserto de equipamentos eletromédicos por mais de 8 anos. Tendo iniciado suas atividades no campo da eletrônica e radiocomunicações em 1934, e foi indiscutivelmente um dos veteranos em aplicações e artigos.. Na época os jornais e TV deram grande cobertura ao aparelho projetado por A. Fanzeres, para inibição da dor.



















