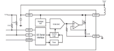
O circuito mostrado na figura 3 serve para controlar micromotores do tipo voice coil como os usados no acionamento do foco de máquinas filmadoras e fotográficas digitais, além de câmeras de vídeo e outras aplicações semelhantes. O circuito integrado é o A3907 da Allegro Micro (www.allgeromicro.com). O datasheet com as especificações do circuito pode ser baixado diretamente do site da empresa. O circuito opera com tensões de 2,2 V a 5,5 V e tem uma resolução de 100 µA. Ele conta ainda com um DAC de 10 bits.
2010
















