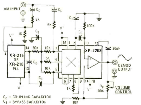
Este circuito foi obtido na revista Radio Electronics de abril de 1978. O outro circuito é um PLL da época. A fonte de alimentação deve ser de 15 V simétricos.

Este circuito foi obtido na revista Radio Electronics de abril de 1978. O outro circuito é um PLL da época. A fonte de alimentação deve ser de 15 V simétricos.
