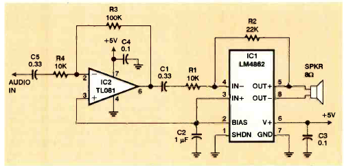
Este amplificador de baixa potência e baixa tensão de alimentação utiliza um preamplificador para se obter uma configuração de alto-ganho. O circuito é da revista Electronics Now de novembro de 1999.

Este amplificador de baixa potência e baixa tensão de alimentação utiliza um preamplificador para se obter uma configuração de alto-ganho. O circuito é da revista Electronics Now de novembro de 1999.
