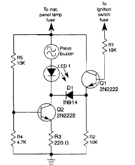
Encontrado nua Radio Experimenter Handbook numa edição de 1986, este circuito avisa quando os faróis altos do carro estão ligados e ele é desligado. O circuito usa componentes comuns.

Encontrado nua Radio Experimenter Handbook numa edição de 1986, este circuito avisa quando os faróis altos do carro estão ligados e ele é desligado. O circuito usa componentes comuns.
