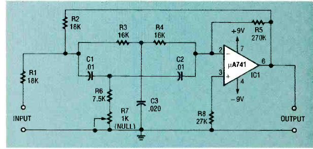
Este filtro que rejeita uma faixa de frequências determinada pelo duplo T foi encontrado na revista Electronics Now de agosto de 1993. A fonte deve ser simétrica.

Este filtro que rejeita uma faixa de frequências determinada pelo duplo T foi encontrado na revista Electronics Now de agosto de 1993. A fonte deve ser simétrica.
