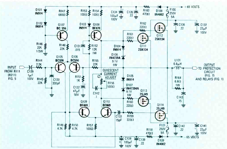
Este circuito de alta potência foi encontrado na revista Radio Electronics de julho de 1986, exigindo uma fonte de alta corrente. MOSFETs equivalentes podem ser testados.

 


| Clique na imagem para ampliar |

 

 

 

NO YOUTUBE


NOSSO PODCAST