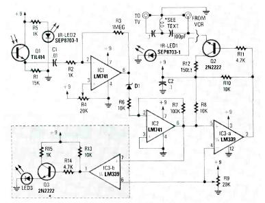
Este circuito saiu no Electronics Experimenter Handobook de 1991. O circuito é para controle remotos da época que são mais lentos do que os atuais, podendo não funcionar com os tipos modernos.

Este circuito saiu no Electronics Experimenter Handobook de 1991. O circuito é para controle remotos da época que são mais lentos do que os atuais, podendo não funcionar com os tipos modernos.
