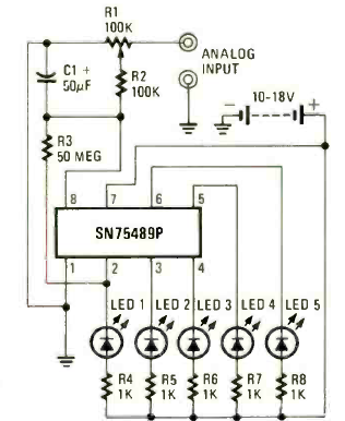
Encontramos este circuito na revista Radio Electronics de junho de 1978. Este circuito através da constante de tempo de R1 e R3 faz o LED1 piscar quando a entrada for menor que 200 mV.

Encontramos este circuito na revista Radio Electronics de junho de 1978. Este circuito através da constante de tempo de R1 e R3 faz o LED1 piscar quando a entrada for menor que 200 mV.
