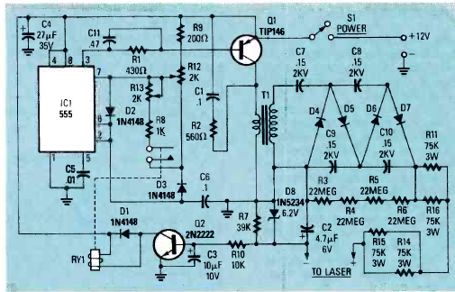
Esta fonte para laser HeNe foi encontrada na revista Radio Electronics de março de 1989. Esta fonte gerava alguns milhares de volts para a ignição do gás.

Esta fonte para laser HeNe foi encontrada na revista Radio Electronics de março de 1989. Esta fonte gerava alguns milhares de volts para a ignição do gás.
