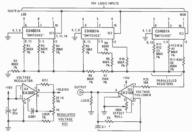
Usando circuitos CMOS e amplificadores operacionais da época, este circuito foi encontrado na revista Radio Electronics de setembro de 1977. O circuito é alimentado por fonte de 15 V.

Usando circuitos CMOS e amplificadores operacionais da época, este circuito foi encontrado na revista Radio Electronics de setembro de 1977. O circuito é alimentado por fonte de 15 V.
