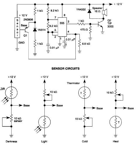
Este circuito tem 4 modos de atuação tendo sido encontrado na Enciclopédia de Circuitos Eletrônicos de 1995 Volume 5. O circuito funciona com sensores de luz ou de calor.

Este circuito tem 4 modos de atuação tendo sido encontrado na Enciclopédia de Circuitos Eletrônicos de 1995 Volume 5. O circuito funciona com sensores de luz ou de calor.
