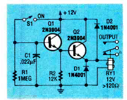
Utilizando transistor NPN este circuito aciona um relé de tensão conforme a alimentação. O circuito foi encontrado na revista Radio Electronics de outubro de 1993.

Utilizando transistor NPN este circuito aciona um relé de tensão conforme a alimentação. O circuito foi encontrado na revista Radio Electronics de outubro de 1993.
