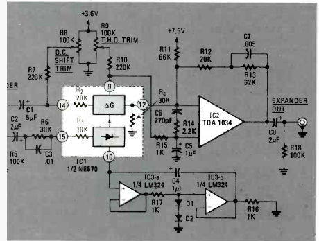
Indicado para aplicações em som estereofônico, este circuito foi encontrado na revista Radio Electronics de abril de 1983. O circuito indicado é o NE570, lançado na época.

Indicado para aplicações em som estereofônico, este circuito foi encontrado na revista Radio Electronics de abril de 1983. O circuito indicado é o NE570, lançado na época.
