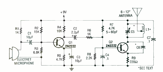
Este simples transmissor de FM com dois transistores foi encontrado na revista Radio Electronics de novembro de 1991. O circuito tem uma bobina de 2 + 2 espiras de fio 28 sem forma e diâmetro de 1 cm.

Este simples transmissor de FM com dois transistores foi encontrado na revista Radio Electronics de novembro de 1991. O circuito tem uma bobina de 2 + 2 espiras de fio 28 sem forma e diâmetro de 1 cm.
