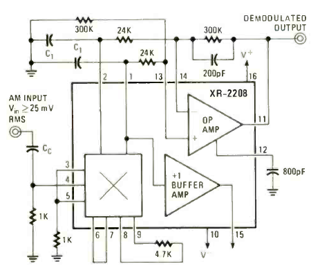
Este circuito foi encontrado na revista Radio Electronics de abril de 1978. A alimentação deve ser simétrica e a frequência máxima de operação está em torno de 100 MHz.

Este circuito foi encontrado na revista Radio Electronics de abril de 1978. A alimentação deve ser simétrica e a frequência máxima de operação está em torno de 100 MHz.
