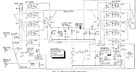
Este circuito saiu na revista Radio Electronics de setembro de 1959. As bobinas selecionadas pela chave determinam as faixas sintonizadas. A saída é para a faixa de ondas médias.

Este circuito saiu na revista Radio Electronics de setembro de 1959. As bobinas selecionadas pela chave determinam as faixas sintonizadas. A saída é para a faixa de ondas médias.
