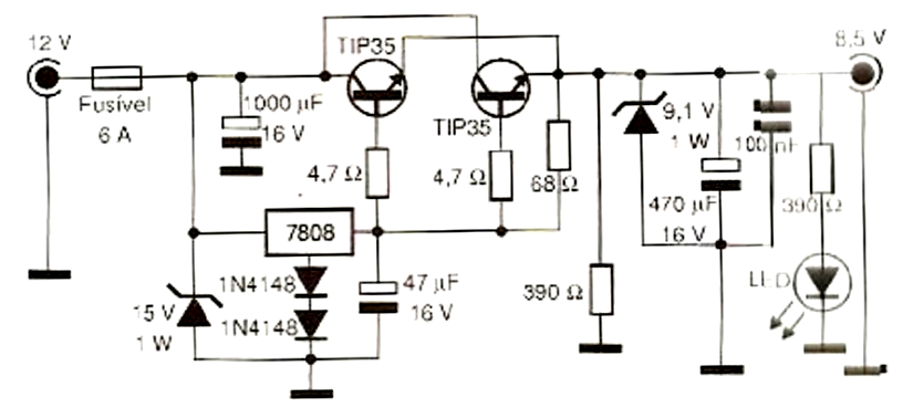
Com o desenvolvimento e disponibilidade de pequenas telas de LCD para uso automotivo, principalmente em conjunto com DVD players, muitos usuários viram a possibilidade de também utilizá-las com videogames, especificamente com o PS2. Porém, este game não possui nenhum acessório para sua alimentação em carro, e a tensão de operação dele é de 8,5 V, diferente da bateria do carro que fornece 12 V.
O simples circuito apresentado oferece então a solução, pois fornece a tensão e corrente necessárias para o perfeito funcionamento do game nesta situação. O C17808 estabiliza a tensão e polariza os transistores do forma que eles supram o game com a corrente exigida ao seu funciona- mento. Os diodos zeners protegem a entrada e a saída do circuito contra sobretensões. A conexão no carro pode ser feita na saída do acendedor de cigarros. Lembramos que o fusível é um componente importante de proteção deste circuito e não deve ter seu valor alterado. Os transistores devem ser montados em um bom dissipador pois, devido ao consumo elevado, aquecem bastante. O CI 7808 não precisa de dissipador o os resistores são todos para 1/8 W. O LED pode ser de qualquer cor.
Obs.: Este circuito não é crítico. Em projetos de fontes é comum que transistores sejam ligados em paralelo e resistores estejam colocados em série com os emissores dos transistores para garantir uma distribuição por igual das correntes, uma vez que não se pode assegurar que os transistores tenham exatamente o mesmo ganho. Sugerimos colocar resistores de 0,22 ohms x 1 W em série com os emissores dos TIP35. Sidney de Sá dos Santos
















