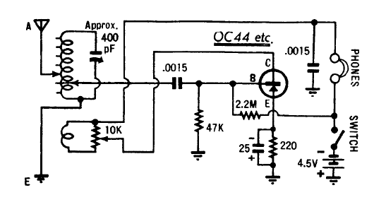
Encontrado numa publicação dos anos 60, este circuito faz uso de transistores de germânio da época. O fone deve ser de pelo 2k ohms de impedância. Observe a montagem em ponte de terminais da época.


Encontrado numa publicação dos anos 60, este circuito faz uso de transistores de germânio da época. O fone deve ser de pelo 2k ohms de impedância. Observe a montagem em ponte de terminais da época.

