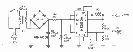
Indicada para alimentar um circuito de um sistema decodificador, esta fonte usava um circuito regulador da época. Encontramos na revista Radio Electronics de outubro de 1975. A corrente é da ordem de 200 mA.
.

Indicada para alimentar um circuito de um sistema decodificador, esta fonte usava um circuito regulador da época. Encontramos na revista Radio Electronics de outubro de 1975. A corrente é da ordem de 200 mA.
.
