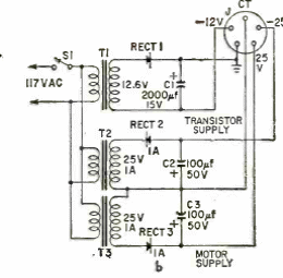
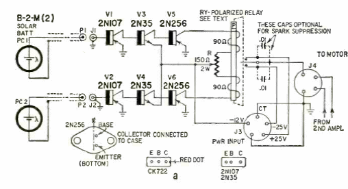
Este interessante circuito saiu na revista Radio Electronics de abril de 1952. O circuito é talvez um dos primeiros projetos transistorizados numa revista técnica usando o 2N107/2N35 para controlar servos num sistema por fotocélulas. O circuito usa servos da época. Os dois circuitos são dados a seguir.

















