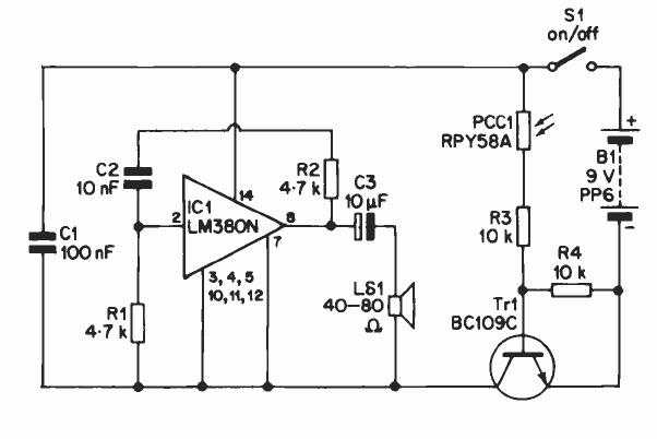
Este circuito dispara um oscilador com o LM380, produzindo um tom de áudio com luz incide no LDR. O circuito é de publicação antiga e o transistor pode ser o BC548.

Este circuito dispara um oscilador com o LM380, produzindo um tom de áudio com luz incide no LDR. O circuito é de publicação antiga e o transistor pode ser o BC548.
