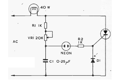
Este circuito tem configuração amplamente conhecida e explorada em nosso site. O SCR pode ser o TIC106, lembrando que ele funciona apenas com lâmpadas incandescentes.

Este circuito tem configuração amplamente conhecida e explorada em nosso site. O SCR pode ser o TIC106, lembrando que ele funciona apenas com lâmpadas incandescentes.
