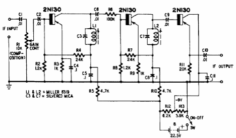
Usada em receptores de CW dos anos 50, este tipo de circuito usava transistores de germânio. O circuito tem excelente ganho.

 


 

 

 

 

NO YOUTUBE


NOSSO PODCAST