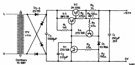
Este circuito foi encontrado no manual de transistores Ferranti de 1974. O transistor de potência deve ser dotado de radiador de calor.

Este circuito foi encontrado no manual de transistores Ferranti de 1974. O transistor de potência deve ser dotado de radiador de calor.
