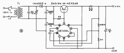
Encontrada numa documentação de 1977, esta fonte utiliza um circuito integrado regulador da época. O transistor é de acordo com a corrente de saída.

Encontrada numa documentação de 1977, esta fonte utiliza um circuito integrado regulador da época. O transistor é de acordo com a corrente de saída.
