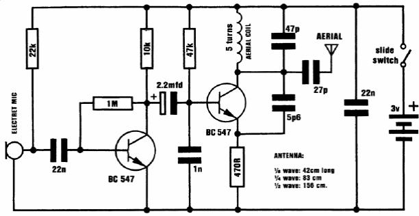
Encontramos este circuito numa publicação australiana de 1991. O circuito tem boa sensibilidade, apresentando uma configuração explorada em outros artigos deste site.

Encontramos este circuito numa publicação australiana de 1991. O circuito tem boa sensibilidade, apresentando uma configuração explorada em outros artigos deste site.
